In this post, we will see how to construct LALR(1) parsing table for given grammar.
If you know how to construct CLR(1) parsing table, then directly jump to LALR(1) Parsing Table: at the last section of the post.
What is meaning of name LALR(1)???
L: Look
A: Ahead
L: Left To Right Scanning of String
R: Reverse to Right Most Derivation
(1): Size of Look ahead is 1.
Example:
S->AA
A->aA/b
How To Find Closures:
In LR(0) and SLR(1), items we have used are called LR(0) items which are of the form (A->.BCD or A->B.CD etc.). In CLR(1) and LALR(1), items which we will use are called as LR(1) items. These are of the form (A->.BCD, α). Here α is a Lookahead symbol which represents the terminals after A .
How To find Lookahead Symbol?
1. We start with item (S'->.S). It has Lookahead symbol $ as we assume that string ends at symbol $. So complete LR(1) item becomes (S'->.S, $).
2. If (A->.BCD, α) is item in closure, then next item will be (B->.DEF, FIRST(CDα).
Similarly,
If (A->B.CD, α) is item in closure, then next item will be (C->.GHI, FIRST(Dα).
If (A->BC.D, α) is item in closure, then next item will be (C->.JKL, FIRST(α).
3. When we have to find first item of next closure, then Lookahead symbols are retained from the previous closure.
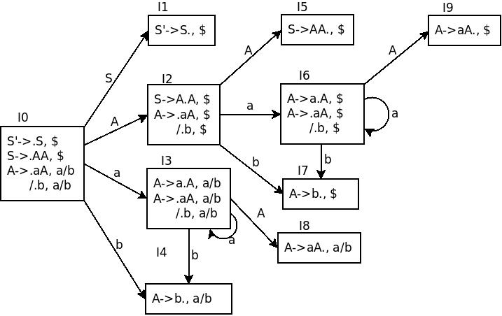
Closure and Goto:
CLR(1) Parsing Table:If you know how to construct CLR(1) parsing table, then directly jump to LALR(1) Parsing Table: at the last section of the post.
What is meaning of name LALR(1)???
L: Look
A: Ahead
L: Left To Right Scanning of String
R: Reverse to Right Most Derivation
(1): Size of Look ahead is 1.
Example:
S->AA
A->aA/b
How To Find Closures:
In LR(0) and SLR(1), items we have used are called LR(0) items which are of the form (A->.BCD or A->B.CD etc.). In CLR(1) and LALR(1), items which we will use are called as LR(1) items. These are of the form (A->.BCD, α). Here α is a Lookahead symbol which represents the terminals after A .
How To find Lookahead Symbol?
1. We start with item (S'->.S). It has Lookahead symbol $ as we assume that string ends at symbol $. So complete LR(1) item becomes (S'->.S, $).
2. If (A->.BCD, α) is item in closure, then next item will be (B->.DEF, FIRST(CDα).
Similarly,
If (A->B.CD, α) is item in closure, then next item will be (C->.GHI, FIRST(Dα).
If (A->BC.D, α) is item in closure, then next item will be (C->.JKL, FIRST(α).
3. When we have to find first item of next closure, then Lookahead symbols are retained from the previous closure.
Closure and Goto:
| Closures | Action | Goto | |||
|---|---|---|---|---|---|
| a | b | $ | A | S | |
| 0 | s3 | s4 | 2 | 1 | |
| 1 | Accept | ||||
| 2 | s6 | s7 | 5 | ||
| 3 | s3 | s4 | 8 | ||
| 4 | r3 | r3 | |||
| 5 | r1 | ||||
| 6 | s6 | s7 | 9 | ||
| 7 | r3 | ||||
| 8 | r2 | r2 | |||
| 9 | r2 | ||||
LALR(1) Parsing Table:
Look at the Closure and Goto diagram of CLR (1). You will find there some closures/states which are same in all aspects except Lookahead symbol. Due to this, CLR(1) has many Closures/States which in turn increases the processing time.
In LALR(1), we merge such closures/states. For e.g. in above diagram, we can merge (I3 and I6), (I4 and I7) and (I8 and I9). So we get new closures/states I36, I47 and I89 respectively.
Reflecting these changes in CLR(1) parsing table, we get LALR(1) parsing table as follows:
| Closures | Action | Goto | |||
|---|---|---|---|---|---|
| a | b | $ | A | S | |
| 0 | s36 | s47 | 2 | 1 | |
| 1 | Accept | ||||
| 2 | s36 | s47 | 5 | ||
| 36 | s36 | s47 | 89 | ||
| 47 | r3 | r3 | r3 | ||
| 5 | r1 | ||||
| 89 | r2 | r2 | r2 | ||

No comments:
Post a Comment